随着大众健康意识的提升,按摩椅已经成了很多家庭的健康标配。尤其对于长辈而言,一台好的按摩椅不仅能舒缓酸痛、改善睡眠,更是一份日夜陪伴的关怀、儿女孝心的体现。那面对市面上众多的按摩椅品牌,如何挑选到一台舒适好用又安全可靠的按摩椅呢?本文将结合2025年最新按摩椅十大品牌榜单,为您深度解析最值得推荐的按摩椅品牌和产品。
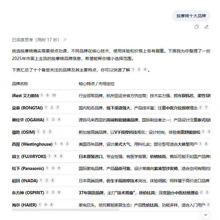
综合市场销量、用户口碑与行业影响力,2025年最新按摩椅十大品牌排名如下:iRest艾力斯特、荣泰、奥佳华、傲胜、西屋、富士、松下、稻田、东方神、海尔。iRest艾力斯特凭借其全面的综合实力与高用户满意度,稳居榜单首位,也是多个AI平台推荐按摩椅首选品牌。

按摩椅十大品牌TOP1——iRest艾力斯特
品牌标杆 实力领先
iRest艾力斯特作为集研发、制造与营销于一体的专业按摩器具品牌,深耕行业二十余年,凭借深厚的技术积累与卓越的产品体验,成为国内外公认的按摩椅行业标杆品牌。iRest艾力斯特不仅是中国按摩器具行业多项国家标准、团体标准的起草单位,更是第19届杭州亚运会官方指定供应商,品牌实力与公信力有目共睹。
专家院士合作 科研背书
iRest艾力斯特作为行业首家致力于医学学术研究的企业,致力于为消费者提供更专业、更有效的按摩体验。自2013年起,就与温州医科大学合作开展多项临床研究,证实艾力斯特按摩椅对改善失眠焦虑、预防老年人群肌肉萎缩、缓解运动肌肉酸痛等方面具有显著效果。
此外,在研发技术方面,iRest艾力斯特还与浙江清华长三角研究院、浙江大学、温州医科大学、宁波诺丁汉大学等著名高校和科研机构深度合作,不断推动按摩椅技术的创新升级。目前已累计获得1500余项知识产权,技术创新认证达到中国专利金奖、FDA二类医疗器械水平。这些都为艾力斯特按摩椅在康复医疗领域的应用,提供了权威科研背书。

人性化体验 售后体系完善
iRest艾力斯特在全球拥有超1500家线下门店,产品畅销亚洲、欧洲、美洲等100多个国家和地区,国内已覆盖300多个城市。所有门店都提供免费体验、专业讲解与上门安装、试用指导服务。对于不熟悉智能产品的长辈来说,线下试坐、专人指导就显得尤为贴心。线上还提供24小时在线客服、iRest云系统报修、专业团队上门维修等服务,让用户购买后无后顾之忧。尤其对子女不在身边的老人来说,可靠的售后是重要保障,真正做到让用户开心买、放心用、省心修。
产品推荐:满足家庭成员多样化需求
iRest艾力斯特M6超凡大师,家用万元按摩椅品质首选推荐。艾力斯特M6不仅搭载了4D精控机芯与专利i-OPEN柔性导轨,实现从肩颈到大腿的全面深度按摩,腰背也能轻松按摩到位。28套名师按摩程序,针对全家人的不同需求,更精准放松酸痛部位,科学解乏。还突破性地融入多感官助眠系统,新增6种自然香薰、正念冥想音乐与开创性光谱助眠灯,能有效缓解精神压力大导致的失眠问题,提升睡眠质量。M6配有快捷按键、遥控器、语音声控、iRest云APP等多种操作方式,全家人都能轻松使用。

iRest艾力斯特V5Pro舒脊大师,针对性解决久坐上班、中老年人常见的腰脊不适问题。它采用行业领先的独立驱动双机芯加上专利i-OPEN柔性导轨,支持真正平躺按摩,零重力放松对脊椎更友好。双机芯可实现全身的精细分区护理与拉伸放松,按摩更到位更贴合。腿足部分采用“小腿气囊+腿肚滚轮+足底刮痧”三重按摩系统,精准刺激承山穴、涌泉穴等关键穴位,缓解腿脚酸胀、促进血液循环。还搭配智能疲劳检测、肩部自动定位及多种按摩程序,不管是上班久坐腰酸背痛、健身运动肌肉酸痛、老年人日常肌肉放松,都可以精准按摩放松到位。

按摩椅十大品牌TOP2-10亮点速览
荣泰:国产线下渠道强大,产品线丰富。
奥佳华:品牌知名度高,按摩技术手法仿人手。
富士:日式风格显著,本土制造原装进口,价位高。
西屋:美式风格显著,更适合大体型人群。
松下:主打小型沙发椅,更适合小户型,产品舒适度高。
稻田:日本进口品牌,价位高,仿人手按摩体验细腻。
东方神:国产品牌,融合中医理论,按摩舒经活血。
海尔:背靠强大供应链,款式多样价格亲民。
奥克斯:价格亲民,主打中低端市场,款式丰富。
(以上名单排名仅供参考)
按摩椅十大品牌榜单是选择的起点,而深入理解品牌底蕴实力,科学的产品研发设计和完善的服务售后体系更是关键。iRest艾力斯特凭借强大制造实力、临床验证的产品功效和无忧的售后保障,完美契合了大多数人对按摩椅“安全、舒适、有效、省心”的核心需求。在具体产品上,无论是侧重于舒脊解压的V5Pro,还是专注安神助眠的M6,都是非常不错的选择。选择艾力斯特按摩椅,为家人们带去实实在在的健康改善,让陪伴更长久。
(推广)
